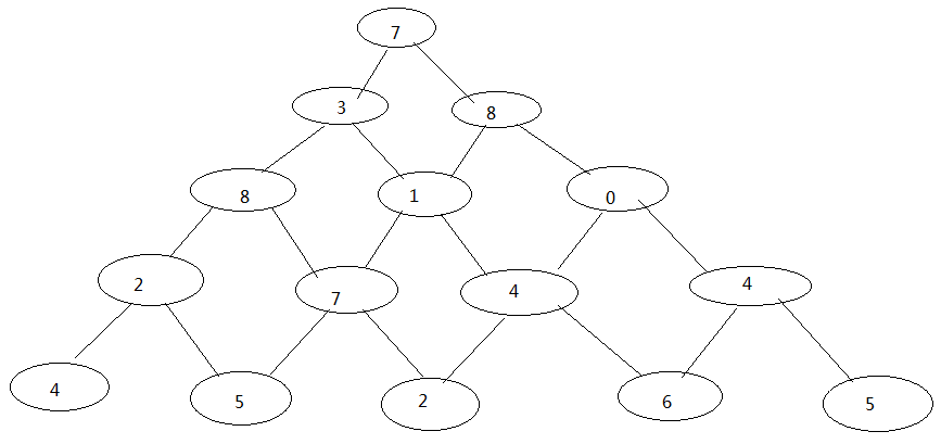
有如下所示的数塔,要求从底层走到顶层,若每一步只能走到相邻的结点,则经过的结点的数字之和最大是多少?
输入数据首先包括一个整数整数N(1 <= N <= 100),表示数塔的高度,接下来用N行数字表示数塔,其中第i行有个i个整数,且所有的整数均在区间[0,99]内。
从底层走到顶层 经过的数字的最大和是多少?
样例输入1
5 7 3 8 8 1 0 2 7 4 4 4 5 2 6 5
样例输出1
30